不止于 “变形”:本末科技 D1 如何用模块化解锁行业应用新场景

当传统机器人还在为单一任务 “量身定制” 时,本末科技的 D1(D-INFINITE)已经用 “模块化拼接” 和 “开放式上装”,重新定义了机器人的应用边界。作为本末科技的核心合作伙伴与官方代理商,道非科技深度参与 D1 的场景落地,我们看到的不仅是一台会 “变形” 的机器,更是一套能深度适配政企安防、能源巡检、应急救援、科研教学的全场景解决方案。

多种上装搭配:解锁D1新构型

D1 的颠覆性,源于它彻底打破了传统机器人 “形态固化” 的桎梏。

整机模块化设计:它由两个完全独立的双轮足模块组成,既能拼接成一台四足轮足机器人,也能一键分离为两台独立作业的双轮足单元。这种设计让它在复杂任务中,既能 “化整为零” 分头行动,又能 “聚零为整” 形成合力。

轮足复合运动:它既能像 “狗” 一样在碎石、土坡等复杂地形稳健行走,又能像 “车” 一样在平整路面高速巡航,真正做到 “全地形通吃”。



强悍的负载与续航:依托本末科技领先的直驱技术,D1 在四轮足模式下最大负载可达80 公斤,站立模式下仍能稳定承载50公斤。双轮足模式下,空载续航超 5 小时,里程突破 25 公里,完美胜任长时间户外作业。

开放式上装生态:这是 D1 最核心的能力之一。它采用标准化接口设计,可灵活搭载雷达感知模块、机械臂抓取模块等丰富上装,二者可独立也可合并搭配,为二次开发和定制化应用提供了无限可能。



在城市广场、工业园区、高端社区,安全防护的核心是 “无死角” 和 “高效率”。D1 的模块化设计和上装能力,让它成为了不知疲倦的巡逻员。

感知与预警:可搭载深度相机和雷达感知模块,D1 可以 24 小时自主巡逻,实时捕捉画面,精准识别异常人员和行为。一旦发现隐患,它能立即将信息回传指挥中心,协助民警快速处置,有效提升 “见警率” 与处置效率。

灵活应变:当需要对特定区域进行重点排查时,D1 可以分离为两个独立单元,同时从不同方向包抄,形成立体监控网络;而在需要快速响应时,它又能拼接成四轮形态,以更快速度抵达现场。

道非科技可为用户园区提供 D1 安防解决方案,通过定制化巡逻路线与预警策略,提升园区安全管理效率。

在变电站、风电场、化工厂等高危区域,人工巡检不仅效率低下,更时刻面临安全风险。D1 的出现,为能源行业的巡检工作带来了改变。

精准监测:可通过搭载专业的气体传感器、红外热像仪等上装,D1 可以深入设备密集区,实时监测设备温度、气体泄漏等异常情况,生成精准报告。它不知疲倦,也无惧危险,从根本上避免了人工巡检的安全风险。

高效作业:在大型风电场等场地,D1 可以分离为两个单元,同时对两排风机进行巡检,效率翻倍;而在狭窄的设备通道中,它又能以双轮足形态灵活穿梭,完成对关键设备的细致检查。

道非科技可为用户提供从设备选型、上装定制到运维培训的全流程服务,让智能巡检真正落地。

在地震、火灾、危化品泄漏等突发灾害现场,“信息” 就是生命。它可以进入人类无法涉足的危险区域,进行环境侦查、生命体征探测,为后方决策提供第一手的精准信息,为救援行动争取宝贵时间。

环境侦查:搭载高清摄像头和气体检测仪,D1 可以进入人类无法涉足的危险区域,进行环境侦查和生命体征探测。它能实时回传现场画面和数据,为后方决策提供第一手的精准信息。

协同作业:在大型救援现场,多台 D1 可以同时作业。一部分负责侦查,另一部分则可以搭载机械臂,在确认安全后,对被困人员进行初步的物资输送或障碍清除,为后续救援行动争取宝贵时间。


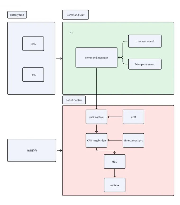
对于高校机器人专业和科研院所,D1 是一个理想的开源实验平台。它支持 ROS2 系统,提供了丰富的运动控制和 AI 算法开发接口,让师生和研究人员可以专注于算法创新。

D1系统架构图
二次开发:学生和科研人员可以轻松地在 D1 上搭载自己开发的感知模块或机械臂,快速验证从理论到实践的各种可能性。

形态实验:D1 的拼接和分离功能,为研究群体协作、分布式控制等前沿课题提供了绝佳的实验载体。

道非科技可为高校提供 D1 教学套件与技术支持,助力机器人专业人才培养与科研成果转化。

技术的价值在于应用。我们深知,每一个行业都有其独特的挑战和需求。
作为本末科技的官方代理商,道非科技不仅提供 D1 机器人硬件,更致力于为您提供全生命周期的技术支持与定制化解决方案。我们诚邀各行业伙伴携手,共同探索 D1 机器人在更多场景下的无限可能,用科技的力量,共创更安全、更高效、更智能的未来。
如果您对 D1 机器人感兴趣,或有任何定制化需求,欢迎随时与道非科技联系,让我们一起,让智能无所不及。